2022年1月12日,第三届全国建筑环境与能源应用工程专业青年教师讲课技能竞赛决赛成功举办。我院青年教师李文涛老师再获殊荣,斩获专业基础课组一等奖。
第三届全国建筑环境与能源应用工程专业青年教师讲课技能竞赛由教育部高等学校建筑环境与能源应用工程专业教学指导分委员会、中国制冷学会、青岛理工大学“暖基金”理事会主办,共有来自全国45所高校(学院)的68名优秀教师报名参赛。组委会邀请本专业多位知名专家担任竞赛评委,并对每位参赛教师进行提问和点评。受疫情影响,本次比赛全程在线上举办,根据比赛要求,决赛授课章节通过赛前临时抽签决定。为了在比赛中取得优异成绩,李文涛老师认真备课,精心打磨各教学节段,努力让内容有深度、案例有鲜度、思考有难度、讲解有风度、课堂有温度,将课程思政有机融入课堂教学。经过初赛、复赛、决赛的层层选拔,李文涛老师一路过关斩将,最终夺得专业基础课组一等奖。

李文涛老师在进行比赛
李文涛老师作为我院建筑环境与能源应用工程专业的优秀青年教师,在燕山大学第九届青年教师教学基本功竞赛、首届教师教学创新大赛中均获一等奖脱颖而出,后代表燕山大学陆续参加各项高水平教学竞赛,屡创佳绩。他先后斩获秦皇岛首届高校青年教师教学竞赛一等奖、河北省高校青年教师教学竞赛一等奖、河北省首届高校教师教学创新大赛一等奖、第五届全国高校青年教师教学竞赛三等奖、首届全国高校教师教学创新大赛二等奖。通过参加本次竞赛,充分展现了我校教师的教学水平,提升了我院建筑环境与能源应用工程专业在全国的影响力。


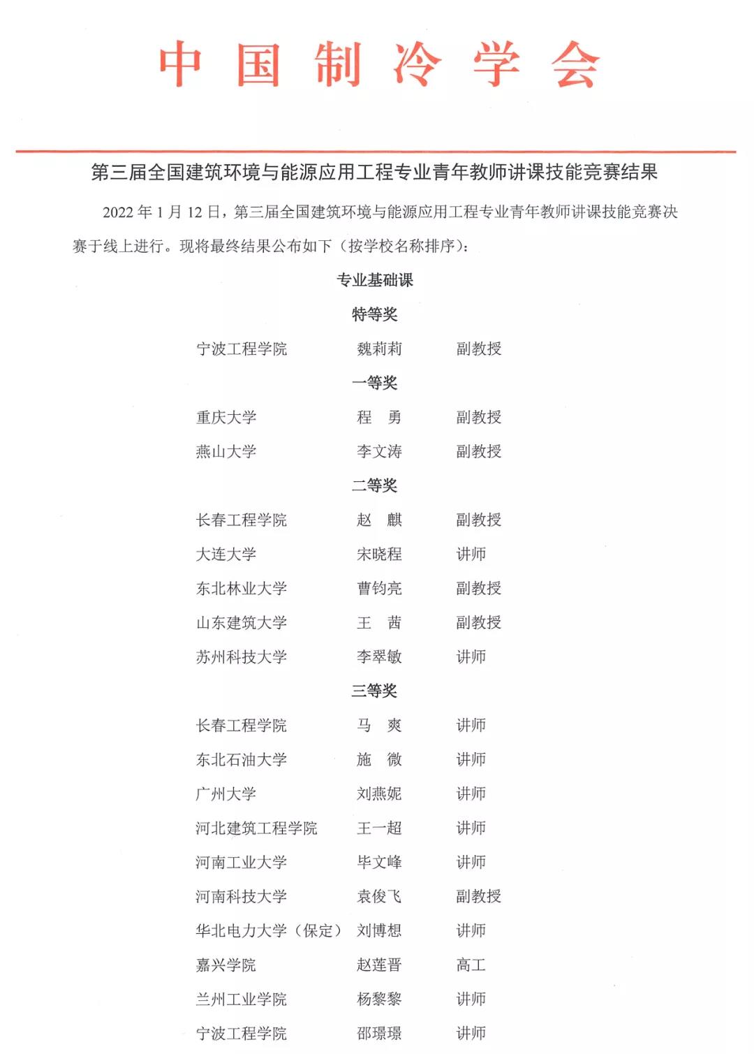
第三届全国建筑环境与能源应用工程专业青年教师讲课技能竞赛结果
近年来,我院深入推进本科教育教学改革,多措并举全力加强青年教师培养,教师的教学能力和水平不断提高,在青年教师教学基本功竞赛、教师教学创新大赛、课程思政教学竞赛中屡创佳绩。未来,学院将进一步加大青年教师培养力度,推动学院的教育教学水平更上层楼。